반응형
https://www.acmicpc.net/problem/2751
2751번: 수 정렬하기 2
첫째 줄에 수의 개수 N(1 ≤ N ≤ 1,000,000)이 주어진다. 둘째 줄부터 N개의 줄에는 숫자가 주어진다. 이 수는 절댓값이 1,000,000보다 작거나 같은 정수이다. 수는 중복되지 않는다.
www.acmicpc.net

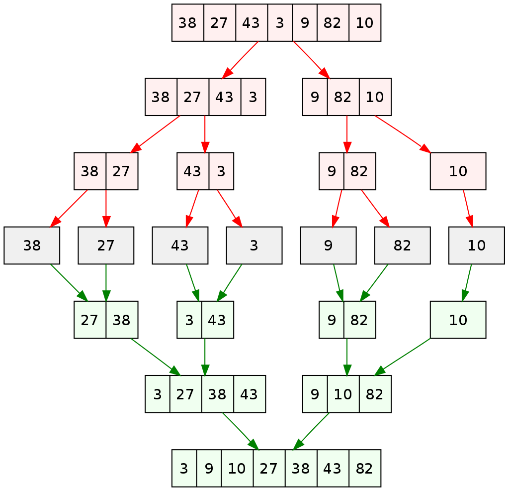
배열의 길이가 1이 될때 까지 분할 한뒤, 정렬하며 합치는 알고리즘
알고리즘 장점 : 안정정렬 (같은 값일 경우 상대적 위치가 바뀌지 않는다)
<Input>
3
100000
-100000
0
<Output>
-100000
0
100000
구현 방법 :
(1) 배열을 반으로 나눠준다.
(2) 나눈 배열을 다시 MergeSort에 태운다
(3) MergeSort를 타고 나온 두 배열의 요소들을 크기 비교하며 합친다.
합칠 때
i ) 한쪽 배열을 끝까지 조회했을 경우
다른 배열에 남아있는 요소는 항상 더 크므로 뒤에 전부 add 해준다.
1 2 3 4 5 6 7 8 9 10 11 12 13 14 15 16 17 18 19 20 21 22 23 24 25 26 27 28 29 30 31 32 33 34 35 36 37 38 39 40 41 42 43 44 45 46 47 48 49 50 51 52 53 54 55 56 57 58 59 60 61 62 63 64 65 66 67 68 69 70 71 72 73 74 75 76 77 78 79 80 81 82 83 84 | import java.util.Scanner; public class Problem2751_Merge { public static void main(String[] args) { Scanner sc = new Scanner(System.in); int N = sc.nextInt(); // 1~N 까지 사용 int[] arr = new int[N]; int idx = 0; while (idx < N) { arr[idx] = sc.nextInt(); idx++; } arr = mergeSort(arr); for(int i=0; i<N; i++) { System.out.println(arr[i]); } } static int[] mergeSort(int[] arr) { if(arr.length == 1) { return arr; } else { // 아니면 또 나눠줌 int midA = (int)arr.length/2; int midB = arr.length-midA; int arrA[] = new int[midA]; int arrB[] = new int[midB]; System.arraycopy(arr, 0, arrA, 0, midA); System.arraycopy(arr, midA, arrB, 0, midB); arrA = mergeSort(arrA); arrB = mergeSort(arrB); // 나눈 배열이 mergesort 를 타고 나오면 합쳐줌 arr = mergeOperator(arrA, arrB); } return arr; } private static int[] mergeOperator(int[] arrA, int[] arrB) { int length = arrA.length+arrB.length; int[] mergeArr = new int[length]; int idx = 0; int idxA = 0; int idxB = 0; // A, B 배열 각 인덱스가 초과되지 않을 때 까지 비교해서 합침 while(idxA<arrA.length&&idxB<arrB.length) { if(arrA[idxA]<arrB[idxB]) { mergeArr[idx] = arrA[idxA]; idx++; idxA++; } else { mergeArr[idx] = arrB[idxB]; idx++; idxB++; } } // 한쪽이 다 스캔됐으면 나머지 한쪽은 full로 갖다 붙임 if(idxA<arrA.length) { System.arraycopy(arrA, idxA, mergeArr, idx, length-idx); } else if(idxB<arrB.length) { System.arraycopy(arrB, idxB, mergeArr, idx, length-idx); } return mergeArr; } } | cs |
반응형
'CS > Algorithm' 카테고리의 다른 글
| 바이너리 인덱스 트리 알고리즘 (펜윅 트리) 백준2042 (0) | 2021.11.22 |
|---|---|
| 기수정렬 (Radix Sort) , 백준 2751 Java (0) | 2019.04.01 |
| [Algorithm] MST (최소 신장 트리) (0) | 2017.07.07 |
| [Algorithm] TSP 세일즈맨 알고리즘 (0) | 2017.06.28 |
| [Java] 백준9663 N-Queen (0) | 2017.05.21 |
